Brikularituuri

-arkkitehtuuri leikkinä

Abstakti

Bricolage, emergenssi, meditaatio, feng shui, kompleksisuus, leikki, prosessi, toiminta, estetiikka, pintasimulaatio, postmoderni, teatteri

Lopputyössä esitän interktiivisen kerronnan tyylilajin jossa katharsis kokemus ei ole välttämätön mielekkäälle kokemukselle virtuaalisen tilan sisällöstä. Sen sijaan leikki ja kokeilu kontekstisidonnaisten oloiden kanssa voi johtaa luovan ja meditaatiivisen kokemuksen kautta ongelmanratkaisuun. Katharsis on korvattu emergentillä kompleksisuudella joka eliminoi katharsiksen tarpeen interaktiivisessa sisällössä.

Filosofia

Tarinan jäsentyminen ja kiteytyminen kriittisten vaiheiden kautta kaikkien tarinan alussa esitettyjen osatekijöiden potentiaalin kautta aktuaaliseksi systeemiksi on katsojalle elämys ja oppimistapahtuma. Laurelin mukaan k atharsis pitää tuoda tietokoneen käytön maailmaan jossa käyttöliittymä on eräänlainen metafora teatterille. [Lau 68] Katharsis on lähtökohtaisesti päämääräorientoitunut tapa m uokata ja kouluttaa länsimaista mieltä.

Interaktiivisessa virtuaalisessa tilassa käyttäjän sisäiset prosessit aktivoituvat ongelman ratkaisuun, tutkimiseen ja leikkiin. Passiivisesta kokijasta on tullut perinteisen kerronnan rikkova, annetun tiedon uudellee n jäsentäjä. Katharsiksen kaltainen kokemus voidaan saavuttaa käyttäjän aktiivisen ongelman ratkaisun ja annetun virtuaalisen tilan vuorovaikutuksen kesken. Erilaiset strategia ja Sim-pelit ovat tämän mallin mukaisia.

Tosielämässä otamme ympärillä olevat esineet kokonaisina ja annettuna. Harvemmin puramme ne osiinsa joista sitten luomme uutta. Luovassa toiminnassa kokeilemme esineiden välisiä uusia yhdistelmiä. Se on samalla älykkyyden yksi muoto jota esiintyy myös luonnossa ja evoluutiossa eliöiden etsiessä itselleen ratkaisulokeroa. [Lew 40-41]

Virtuaalisen tilan kannalta tämä tarkoittaa pintasimulaatiota. Objekteja käsitellään kokonaisina ja niiden sisämaailmaa ei ole tarkoituksenmukaista manipuloida. Niiden ulkoinen design viestii tarkoituksesta ja ominaisuuksista. Käyttötarkoitus syntyy asiayhteydestä muihin olioihin ja esineisiin. Itsenäisiä päämääräorientoituneita tarkoituksia ei ole.

... on the meaning of postmodernism. ... characterization of postmodernism the precedence of the surface over depth, of simulation over the "real", of play over seriousness, many of the same qualities that characterize the new computer aesth etic. [Tur 44]

Psykoanalyysi on mielelle samaa kuin fysiikka luonnolle. Kokeilun ja sisäisten prosessien aktivoinnin sijasta ratkaisut on ulkoistettu antamalla kokonaisille mielikuville ja esineille tieteellinen, analyyttinen malli. Ratkaistavan ongelm an piirteet esitetään alkuehtoina teorian kielellä ja johdetaan ratkaisu deduktiolla teorian säännöillä ja tulkitaan tulos kielestä takaisin käytäntöön. Istumme psykoanalyytikon sohvalle sen sijaan että hyödyntäisimme mielemme omia orgaanisia prosesseja sisäisiin ratkaisuihin.

Simulation offers us the greatest hope of uderstanding. When a world, our world, is far too complex to be understood in terms of first principles, that is to say, when the world is too complex for the human mind to build it as a mental construct from first principles, then it defies human intellect to define its truth. When we reach that point we must navigate within the world, learning its rules by the seat of our pants, feeling it, sharing it, using it. By getting our analytic intelligence out of t he way, we can sometimes more efficiently negotiate that world. The computer offers us the hope that through simulation we may gain another handle of understanding.

Much real world behavior is too complicated for bottom-up understanding (from first principles). Human psychology is one such phenomenon. The power of computer simulation is extremely suggestive. We sense within it a potential to realize our dreams o f understanding complex phenomena not by constructing from first principles but by owing them in simulation and playing with them. [Tur 46]

Ympärillämme olevat symbolien järjestelmä on kuva kulttuurin arvoista ja rakenteesta. Meditaation prosessi on sukua postmodernille ihmiskäsitykselle jossa hylätään yhtenäinen identiteetti egon tasoll a ja nähdään psyyke koostuvaksi useammasta identiteetistä joita ei yritetä torjua minuuden alle. [Lew 156-157] Meditaatiossa pyritään rikkomaan ego mielikuvavirran tarkkailulla ja vapaalla assosiaatiolla jolloin p äästään lähemmäksi alitajuntaa ja aivojen osasysteemien välistä dynamiikkaa. Siinä puretaan tavallaan kulttuurin ehdollistama minuus osiinsa ja pyritään rakentamaan luontaisen sisäisen mielikuvie n dynamiikan avulla uusi orgaanisempi identiteetti. Se on "luonnollisemman" tai vapaamman prosessin emergentti tulos. [Lew 158-159]

People use objects to work through powerful cultural images, to help arrange these images into new and clearer patterns. From this point of view, the holding power of the Apple Macintosh, of simulation games, and of experiences in virtual comm unities derives from their ability to think through postmodernism. [Tur 47]

Ihmiset muokkaavat maailmaansa esineiden kautta. Ihmisille ideologiat ja suuret teoriat ovat aina etäisiä, monimutkaistavasti ja valtapoliittisesti konkreettiseen elämään vaikuttavia. Kulttuurin koko ulkoapä in nähty kuva on kuitenkin peräisin vain konkreettisista teoista, esineistä, tavoista ja rakennuksista. Ideologiat ovat teoreetisen mielen kommunikaatiokielen lyhenteitä monimutkaisille ilmiöille akateemisessa diskurssissa. Tekoje n taustalla voi olla pelkkiä ideoita mutta ideat tulevat havaittavaksi vasta tekojen myötä tai brikulöörin kautta.

Cultural appropriation through the manipulation of specific objects is common in the history of ideas. Appropriable theories, ideas that capture the imagination of the culture at large , tend to be those with which people can become actively involved. They tend to be theories that can be played with. So one way to think about the social appropriability of a given theory is to ask whether it is accompanied by its own objects-to-think-with that can help it move out beyond intellectual circles. [Tur 48]

Voin leikkiä tekstin palasilla tietokoneen ruudulla ilman edeltävää kokonaiskuvaa toisin kuin kirjoituskoneen kanssa. Kokeilu muistuttaa geneettistä rekombinoitumista jossa sopivuus kokonaiskuvaan arvioidaan vasta j&aum l;lkikäteen luonnonvalinnassa.

... much as I played with the elements of my essay, the bits of paper strewn accross my room. It is best captured by a word, bricolage, that Claude Levi-Strauss has used to contrast the analytic methodology of western science with an associative scien ce of the concrete practised in many non-Western societies. The tribal herbalist, for example, does not proceed by abstraction but by thinking through problems using the materials at hand. By analogy, problem-solvers who do not proceed from top-down desig n but by arranging and rearranging a set of well-known materials can be said to be practicing bricolage. ...Bricoleurs approach problem-solving by entering into a relationship with their work materials that has more the flavor of a conversation than a mon ologue. [Tur 51]

Mahdollisuus kokeiluun ja leikkiin tuo emergenssin näyttämölle. Kompleksisuusteorian mukaan on mahdollista toimia älykkäästi ja luoda uutta järjestystä ilman keskijohtoista ajattelua, analysointia ja suurta suunnitelmaa. Osatekijöiden ominaisuuksista ei voi johtaa analyyttisillä metodeilla ennustemallia jolla voitaisiin etukäteen päätellä miten systeemi käyttäytyy vaikka sen dynamiikka osoittaa selvästi lainomaista tai älykästä käyttäytymistä. Muurahaispopulaatiot, kaupunkien rakentuminen, lintuparvet ja talosjärjestelmät ovat esimerkkejä emergenteistä kompleksisista järjestelmistä. Niiden dynam ikka tulee näkyviin vasta itse prosessissa. [Lew 12-13]

älykkyys on adaptiivisen kompleksisen järjestelmän sisäänrakennettu ominaisuus joka syntyy vain itse prosessin kautta ilman ulkopuolisia lainomaisia periaatteita. Pieniä ongelmia voidaan lähestyä analyytt isesti ja objektiivisesti. Kompleksiset ongelmat vaativat kuitenkin kokeilua ja mukana elämistä jolloin kokemuksen kohde siirtyy analyysistä ja ennustettavuudesta intuition ja kokeilun suuntaan. Kokonaisuus ei ole ulkoapäin hall ittavissa vaan siihen voidaan ainoastaan vaikuttaa paikallisesti heittäytymällä mukaan mahdollisimman tietoisena siitä mitä ympärillä tapahtuu. On luotettava estetiikkaan valinnoissa ja vuosituhansien myötä syn tyneen kehon ja mielen sisäisen älykkyyden ja intuition kykyihin. [Kel 360]

The revaluation of bricolage in the culture of simulation includes a new emphasis on visualization and the development of intuition through the manipulation of virtual objects. Instead of having to follow a set of rules laid down in advance, c omputer users are encouraged to tinker in simulated microworlds. There, they learn about how things work by interacting with them. One can see evidence of this change in the way businesses do their financial planning, architects design buildings, and tee nagers play with simulation games. ...

Computational objects have always offered an almost-physical access to the world of formal systems. There have always been people whose way of interacting with them had more in common with the style of the painter than with that of the logician. [Tur 52]

Brikulööri kuseenalaistaa abstraktin ja konkreettisen erottelun. Jako abstarktiin ja konkreettiseen on vain näkökulmakysymys. Perinteellisesti abstrakti on jotain mielessä tapahtuvaa ja analysoitavaa, osiin jaettavaa j a konkreettiset asiat ovat ikäänkuin kiinteitä ja jäykkiä maisemassaan olevia kokonaisia kappaleita. Fenomenologia jo kuitenkin kyseenalaisti tämän esittäessään että näkemämme konkretiat ov at myös mielen konstruoimia todellisuudesta 'an sich'. Oliot elävät subjektin ja objektien maailman rajapinnalla.

The elite status of abstract thinking in Western thought can be traced back at least to Plato. Western scientific culture has traditionally drawn a firm line between the abstract and the concrete. The tools of abstraction are propositions, the tools o f concrete thinking are objects, and there has always been a right and wrong side of the tracks. [Tur 55]

Alitajunta ja intuitio ovat vähäteltyjä prosesseja ongelman ratkaisussa koska niiden toimintatapa sulkee pois perusteluyritykset. Kompleksissa järjestelmässä ratkaisuprosesseja on mahdoton formalisoida. Ni iden tuottamat ratkaisut ovat emergenssin tulosta mielessä olevien mielikuvien ja ympärillä olevien ongelmia edustavien esineiden, kuvien ja symbolien kompleksisesta dynamiikasta.

The adult was beyond the concrete. For Piaget there was a progression in modes of reasoning that culminates in a final, formal stage when propositional logic liberates intelligence from the need to think with things. ... In our culture, the divide bet ween abstract and concrete is not simply a boundary between propositions and objects but a way of separating the clean from the messy, virtue from taboo. [Tur 55]

Keinoelämän simulaatiomaailma ratkaisumetodina tuottaa ongelmanratkaisupopulaatioita ja on sen yksilöiden välisellä vuorovaikutustasolla brikulööriä. Uudet yksilöt kokeilevat mahdollisuuksiaan mui den olioiden muodostamassa ympäristössä jossa orgaanisimmat ratkaisut selviävät valinnan kautta ja ovat ainesta uusille kombinaatioille. Brikulöörissä vaihoehtojen joukko kokeilussa on populaatio jonka yksil& ouml;t kilpailevat keskenään sopivummuudesta.

... He described bricoleur scientists who do not move abstractly and hierarchically from axiom to theorem to corollary but construct theories by arranging and rearranging a set of well-known materials. But the bricoleur scientists he described all ope rated in non-Western societies. As Piaget had relegated the concrete to childhood. Levi-Strauss relegated it to the so-called "primitive" and to modern Western humanists. What Levi-Strauss had a hard time seeing were the significant elements of bricolage in the practise of Western science. [Tur 56]

Analyyttiset metodit soveltuvat vain pienten eristettyjen täsmäongelmien ratkaisemiseen. Eristämisessä esimerkiksi teknologinen ratkaisu saadaan toimimaan edellyttämällä usein niin tiukkoja reunaehtoja että mikään ympäristö, psyyke tai luonto ei kestä niitä rappeutumatta tässä vastakkainasettelussa. Toisin sanoen ongelman koko laajuuttaa ja kytkentöjä ei ole tiedostettu. Ongelman kohdemaailma taa s voi olla niin abstrakti että se ei kosketa ulkopuolisten todellisuutta.

As the emerging culture of simulation becomes increasingly associated with negotiational and nonhierarchical ways of thinking it has made a place for people with a wider range of cognitive and emotional styles. [Tur 56]

Toiminnan tavoite voi olla muussakin kuin katharsiksessa tai objektivoitavassa lopputuloksessa. Luonnonkansat ovat pääsääntöisesti keskittyneet enemmän prosessiin kuin päämääriin. Luonto ei tun ne päämääriä. Samoin idän filosofioissa, erityisesti taolaisuudessa ja zeniläisyydessä tie ja toiminta hetkessä muodostavat hahmotettavimman todellisuuden.

Bricolage is a way to organize work. It is not a stage in a progression to a superior form. ... In the spirit of the painter who steps back to look at the canvas before proceeding to the next step. [Tur 57]

Koti on itsen kuva ja sitä kautta omaksuttujen arvojen ja maailmankuvan kuva. Feng Shui tuo tähän vielä oman mausteensa. Siinä kodin elementit muuttuvat aktiivisiksi itse elämään vaikuttavaksi systeemiksi jota voidaan säätää. Sisustus on osajoukko mielen ja asuintilan muodostamaa mielenmaisemaa. Geomansiaksi kutsuttu 4000 vuotta vanha kiinalainen kokemusperäinen oppi mielen ja tilan välisestä vuorovaikutuksesta pe rustuu konkreettisten esineiden ja somaattisen kehon väliseen vuorovaikutukseen. Järjestelmän teoreettiset käsitteet kuten energia, virtaus, ketju, maa, vesi, tuli, metalli ja puu ovat konkreettisia asioita joita voidaan loputtomasti o rganisoida omiin tarpeisiin.

Feng Shui kyseenalaistaa myös elinympäristön oliot puhtaasti objekteina tai mielen ulkopuolisia asioina. Esittämäni kaavio kokemuskentästä tarvinnee vielä kolmannen ulottuvuuden jossa esitetään missä suhteessa oliot ovat psyykeen laajentumia. Eli teatterin tapauksessa kerronnan synnyttämät ideat ovat ei konkreettisia mutta silti teatterin ja subjektin muodostaman systeemin osia Brechtin mielessä.

First , psychologists showed the way ordinary people in their kitchens and workplaces make effective use of a down-to-earth mathematical thinking very different from the abstract, formal mathematics they were often so unsuccessfully taught at school. Kitchen mathematics relies on the familiar feel and touch of everyday activities. Second, sociologists and anthropologists demonstrated that in scientific laboratories, there is a time honored tradition of tinkering firts and creating formal rationalizati ons later. [Tur 57]

Orgaaninen, ekologinen ja tietoinen toiminta edellyttää luopumista ennalta annetuista mielikuvista, arvoista ja säännöistä eli egosta. Luova vuoropuhelu konkreettisen kanssa on orgaanisemman maailman yksi ennakkoe hto ja metodi jossa alitajuinen sisäinen viisaus pääsee dynamiikan osaksi.

Nobel-Prize-winning geneticist Barbara McClintock spoke of her work as a conversation with her materials , a conversation that would have to be held in intimate whispers. "Over and over again," says Keller, McClintock "tells us one must have the time to look, the patience to 'hear what the material has to say to you,' the openness to 'let it come to you.' Above all, one must have a 'feeling for the organism.'" [Tur 59]

Analyyttinenkin suunnittelu voi muuttua designiksi jos sen takana on taiteellinen asenne. [Kel 360]

Virtuaalisessa tilassa esineet ovat agentteja. Kokemusta synnyttävä toiminta syntyy agenttien kautta eikä päinvastoin Aristoteleen materiaalisen kausaation ja bottom-up periaatteen mukaisesti. [Lau 63] Jotta ongelman asettel u saisi kerronnan muodon ,jossa alkuasetelmasta haetaan tapahtumien kautta uudenlaista järjestystä, tulee agenteilla olla Laurelin mukaan seuraavat ominaisuudet:

Tunnistettavat piirteet jotka ilmenevät käyttäytymisessä. Sisäiset, kokijalle näkymattömät piirteet, määrittävät agentin toimintojen mahdollisuuskentän. Ulkoiset piirteet heijastavat j a kommunikoivat viitteellisesti näitä sisäisiä piirteitä ja luovat draamalliset odotukset lähitulevaisuudesta.

Taipumukset käyttäytyä johdonmukaisesti ja jatkumonomaisesti eli toteuttaa piirteitään kausaalisesti todennäköisillä tavoilla eli uskottavuus.

Kyky itseään toteuttaviin valintoihin vuorovaikutuksen kautta. [Lau 61-62]

Pelkistys ja selvyys on vain eduksi kerronnan näkökulmasta. Agenttien ei tarvitse olla ihmismäisen älykkäitä täyttääkseen draamalliset kriteerit.

Kerronnalisen potentiaalin, systeemissä olevien elementtien alkuehtojen, brikulöörisen kokeilun, kompleksisuusteorian emergentin muotoavaruuden rajallisuuden [Lew 130-131]ja luovuuden välillä on selvä yhteys. Kerr onnassa alkuasetelman on oltava järkevässä suhteessa tapahtumiin, loppuratkaisuihin ja mahdollisuuksien muuttumiseen todellisuudeksi. Eli mistä tahansa alusta ei voi päätyä mihin loppuun tahansa. Simulaatiomaailmassa on annettu olioita joilla on rajoituksia, kykyjä ja lokaaleja tavoitteita. Niistä on sitten rakennettava toimiva kokonaisuus.

Bricolagessa arjen esineillä ja tavoilla on vahva kontekstisidonnaisuusja ne noudattavat täydellisesti sen lakeja ikäänkuin sisäänrakennetulla älyllä. Esineiden uusi elämä on kokeilun ja tyylin rajojen rikkomisen lopputulos. Shakkipelin säännöt ja alkuasetelma on nappuloiden välisen vuorovaikutuksen alkuasetelma. Kaikkien pelien emergentti avaruus on huikea mutta hyvien pelien emergentti avaruus on paljon pienempi vaik ka onkin useimmille saavuttamaton abstraktio. Mestaripeleihin tarvitaan älyn lisäksi intuitiota.

Emme tiedä älyn täydellistä määritelmää joten otaksun älyn ja intuition olevan saman emergentin prosessin kääntöpuolia. Luovassa toiminnassa lähdetään liikkeelle rajatui sta mahdollisuuksista ja akuankka-ajattelulla luodaan usein hyvin orgaanisia ratkaisuja jotka ylittävät alkuperäisen ongelman asettelun asettaen sen jonkin suuremman systeemin osaksi. Avoimet maailmat, varsinkin virtuaaliset omnipotentia t, johtavat usein mielikuvituksen surkastumiseen. [Lau 101]

Tietokoneanimaation myötä materia, konkreettinen ja reunaehtoihinsa kiinnittynyt, on visualisoinnin myötä muuntunut symbolisuuden, ideoiden ja kielen suuntaan. Konkreettisilla asioilla kuten rakennuselementeillä voidaan leikkiä ja kombinoida virtuaalisessa tilassa. Toisaalta abstraktit teoriat ja matemaattiset rakenteet ovat saaneet enemmän visuaalista muotoa kun niihin liittyvä rakenne ja numeriikka kuvataan joksikin geometriaksi.

In general, you learn by playful exploration. An architect describes how computer tools help him to design housing units: "I randomly ... digitize, move, copy, erase the elements - columns, walls, and levels - without thinking of it as a building but rather a sculpture ... [Tur 61]

When all the computer culture offered were programming environments, the bricoleur wanted to get close to the code. Now when dealing with simulation sofware, the bricoleur can create the feeling of closeness to the object by manipulating virtual objec ts on the screen. [Tur 61]

Bricolage on teorian Käytännöllisen muodon keskellä elämistä. Teoria on orgaaninen osa arkea tai avattava laatikko virtuaalisen elämän taustaoletuksina.

In recent years , the designers of video games have been pushing the games further into realistic simulation through graphics, animation, sound and interactivity. ... Like the Macintosh desktop, video games for most players carry ideas about a world one does not so much analyze as inhabit. In some games, rules have given way to branching narratives. [Tur 68]

Katharsis voi olla luovuuden onnistumisen kokemus jossa annetusta potentiaalista luodaan aktuaalinen toimiva orgaaninen kokonaisuus ilman varsinaista alun ja lopun sisältävää tarinan kerrontaa. Simulaatiot ovat avoimia tilo ja joissa voi navigoida loputtomasti. Meditaation näkökulmasta onnistumista voidaan verrata valaistumiskokemukseen jossa aivojen käsitteellinen verkosto organisoituu emergentisti luonnon ja aivojen dynaamisessa prosessissa ilman egon ja kulttuurin väliin tuomia käsitteellisen verkoston osia. Mieli tulee paremmin tietoiseksi alitajunnan osatekijöistä.

In the Sim games, you try to build a community or an ecosystem or to design a public policy. The goal is to make s successful whole from complex, interrelated parts. ... able to act on a vague intuitive sense of what will work even when he does not h ave verifiable model of the rules underneath the game's behavior. [Tur 69]

Simulaatiopeleissä on kokemuksellisesti arvokasta tulla tietoiseksi sen luomiseen käytetyistä hypoteeseista. Tämä on analogista sille miten meditaatiossa mieli tulee tietoisemmaksi(osallisemmaksi) kehon ja lä ;hiympäristön lainalaisuuksista tai ekologisessa tiedostuksessa tullaan tietoiseksi mind-bodyn ja luonnon välisistä lainalaisuuksista ja vaikuttavista tekijöistä.

Games such as SimLife teach players to think in an active ways about complex phenomena as dynamic, evolving systems. But they also engourage people to get used to manipulating a system whose core assumptions they do not see and which may or may not be true. ... That abdication of authority and acceptance of opacity corresponds to the way simulations are sometimes treated in the real worlds of politics, economics, and social planning. [Tur 70]

Elämä on aina kesken oleva, osittain hallitsematon taiteellinen luomistapahtuma. Tosielämässä otamme sen käyttöön mitä on kohtuullisesti saatavilla oman tai ryhmämme hyvinvoinnin edist&au ml;miseksi. Samalla hyväksymme annetun, oli se sitten asuntoja, autoja, kirveitä tai simulaation maailmoja. Moraali on toimettoman yläluokan keksintöä. Siksi todellinen taide ei tunne moraalia vaan se elää ja ratkaisee v astakkain asetteluja tarpeiden ja järjestelmien välillä.

... important to keep in mind that this may simply be an example of art imitating life. In this sense, they confront us with the dependency on opaque simulations we accept in the real world. Social policy deals with complex systems that we seek to und erstand through computer models. These models are then used as the basis for action. And those who determine the assumptions of the model determine policy. Simulation games are not just objects for thinkig about the real world but also cause us to reflec t on how the real world has itself become a simulation game. [Tur 71]

Tietoisuuden kasvu on kokemuksena objektiivinen, kathartinen tai luova(meditatiivinen). Interaktiivinen simulaatio sopivalla virtuaalisen tilan ja interaktion suunnittelulla tarjoaa mahdollisuuden luovalle ja tyydyttävälle kokemukse lle. Kokemus perustuu navigaatioon alkuehtojen rajaamassa mahdollisuuskentässä etsimällä toinen toistaan parempia ratkaisuja ikuisessa iteraatiossa.

... the cultural pervasiveness of simulation as a challenge to develop a more sophisticated social criticism. This new criticism would not lump all simulations together, but would discriminate among them. It would take as its goal the development of simulations that actually help players challenge the model's built-in assumptions. This new criticism would try to use simulation as a means of consciousness-raising. [Tur 71]

... if you use your brains while you play, you become simulation savvy ... playing is the process of discovering how the model works. Yet there is circularity in our relationship with simulations that complicatesany simple notion of using them for co nsciousness-raising. We turn games into reality and reality into games. [Tur 72]

Keskeiset teesit:

Avoimissa virtuaalisissa tiloissa katharsiksen tilalle voidaan tuoda meditatiivista kokemusta tukeva kerronnan muoto.

Ekoarkkitehtuuria sisältönään käyttävää brigolagea voidaan käyttää lisäämään tietoisuutta meditaavisesti mind-bodyn ja luonnon välisestä suhteesta.

Tämä brigolage on feng-shuita ekologian suhteen mutta käsitteellisemmällä tasolla koska abstraktit ekologiset ideat on toteutettu visuaalisessa muodossa.

Kerronnan muoto edellyttää älykkäitä agentteja joilla on roolihahmo teatterimetaforan mielessä. Roolit luovat kehyksen ongelmanratkaisuun perustuvalle kerronnalle. Niinä toimivat nyt rakennuksen ja sisustamis en eri elementit.

Käyttöliitymässä ei ole yhtään toimintavalikkoa. Kaikki operaatiot on sisällytetty agenttien ominaisuuksiksi. Tällä korostetaan brigolagea analyyttisyyden ja objektiivisuuden sijasta.

Virtuaalinen tila ei anna numeerisia vastauksia eri kokeiltujen vaihtoehtojen paremmuudesta vaan korostaa asiayhteyksia ja riippuvuuksia jotka luovat näkymätöntä estetiikkaa ihmisen ja luonnon väliseen suhteeseen elemen tttien visuaalisen estetiikan lisäksi.

Virtuaalinen bricolage-tila on koostamistila eikä kostruointitila. Tarvitaan vain yksi tila. Elementit ovat muodoltaan, tekstuuriltaan ja ominaisuuksiltaan valmiiksi annetut. Uudet elementit tehdään ulkopuolisilla työkaluill a niinkuin lasikin tehdään tehtaassa. Sallitut operaatiot ovat asettelu, skaalaus, kääntö ja monistus. Uusille elementeille on valitaan ominaisuuksia annetuista piirteistä joita ovat lasi, puu, vesi, rauta, ilma, maa, kivi, t uli, styrox, selluvilla, sahanpuru, savi-olki, lasivilla, haltex ja muovi. Tällä korostetaan simulaatiopinnan tasoa ja selvää sitoutumista tiettyyn todellisuuteen. Työpöytömetaforassakin käsitellään perus tasolla pääasiassa tiedostoja.

Toteutus

Käyttäjä voi koostaa tilassa erilaisista rakennuskomponenteista mahdollisimman luonnonmukaista taloa. Komponentteihin on sisäänrakennettu niiden toiminta ja logiikka jolla ne ymmärtävät ympäristö ;nsä. Kukin elementti tarvitsee resursseja toimiakseen ja tuottaa mahdollisesti uusia resursseja kuten energiaa tai estää olemaasolevan häviämistä kuten eristeet. Esimerkiksi ikkuna tietää milloin sen tuottama valo lankeaa sisätilaan tai uunin lämpö johtuu sisätilaan.

Kuhunkin elementtiin on kytketty sen valmistusprosessi joka vaatii samalla tavalla resursseja. Edelleen kaikkiin resursseihin liittyy jokin prosessi, vähintään resurssin ottaminen luonnonvarana johon ketju sitten päätt yy. Lopulta kaikki resurssit johtavat luonnon varoihin.

Virtuaalisessa tilassa on mahdollista seurata näitä visualisoituja linkkejä kohti luonnonvaroja. Osa linkeistä johtaa multimedia osuuksiin joka kertoo resurssin estetiikasta ja mentaalisesta historiasta. Tämän tark oitus on korostaa rakennusta arkkitehtoonisena kokonaisuutena jossa estetiikka on osa myös ekologian näkymätöntä ja rakenteellista puolta.

Virtuaalinen tila on suhteiltaan enemmän semanttinen kuin geometrinen. Rakennuksen elementtien välinen vuorovaikutus toimii alkeellisen tekoälyn avulla vaikka osia ei ole visuaalisesti sovitettu toisiinsa täsmällisesti. Tämä sallii kokeiluille suuremman vapauden.

Menuja ei ole vaan oliota kaksoisklikkaamalla siitä ponnahtaa esiin joukko läćikuultavia manipulaattoreita joiden visuaalinen ulkoasu vastaa operaation luonnetta. Operaatiot sijoittuvat 3-d tilaan jolloin käytettävissä on 3x3 kuutio eli yhdeksän operaatiota per olio. Kaikilla olioilla on siirto ja skaalaus kolmessa suunnnassa sekä kopiointi. Rotaatio on kuution keskellä joka avautuu uusiksi operaatioiksi olion pinnalle. Rotaation havainnollistaminen on v aativa tehtävä ja vaatii koko 3x3 kuution. Jäljelle jää siis yksi operaatio josta avautuu prosessin parametrien säätömahdollisuudet. Kuvakulmaa voi vaihtaa raahaamalla hiirtä tilassa mikäli haluttu manipu laattori on olion takana. Oheisessa kuvassa on esineen 3D-manipulaatio.

Klikkaamalla oliota kerran päästään navigoimaan haarautuvien prosessien labyrintissä. Ensin avautuu uusi tila jossa näkyvät olion tarvitsemien resurssien linkit jotka visuaalisesti johtavat jonnekin maiseman t aakse utupilveen.

Lähteet:

Brenda Laurel: Computers as Theatre

Sherry Turkle: Life on Screen

Kevin Kelly: Out of Control

Reshnick: Termites Turtles and Traffic Jams

Bruno Erat: Ekologia Ihminen Ympäristö

Terry Winograd: Bringing Design to Sofware

Derek Walters: The Feng Shui Handbook

Osho: What is Meditation ?

Kevin Kelly: Artificial Life

James Bailey: After Thought

Roger Lewin: Complexity

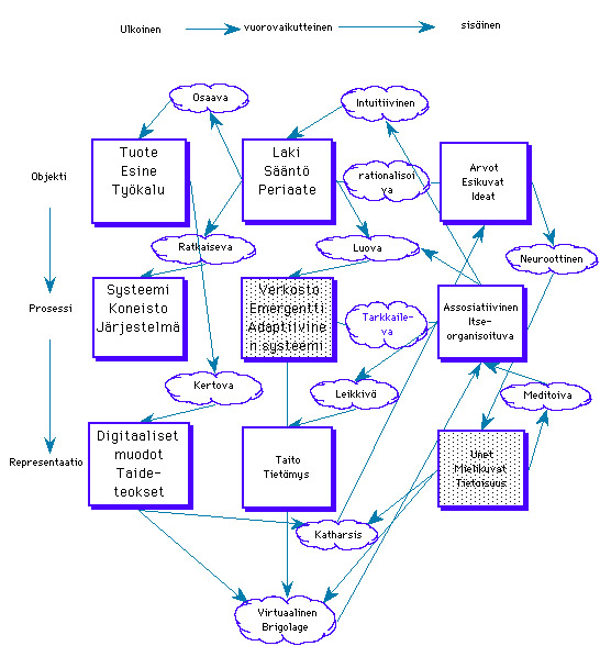
Liite: Muunnoksen kokemisen kaavio